随着数智化变革的兴起,人类社会正在从信息时代步入数智时代,数字化、智能化正在加速重构经济社会发展与我们生产生活模式。新的时代要求带来产业组织模式、人机系统关系、科技人才培育、社会发展模式等的革新与重构。这一重大变革是我们工程心理学的新发展机遇,也给我们提出了新挑战。为了更好地适应新时代发展的要求,深入探讨工程心理学学科的学术进步和实践应用,中国心理学会工程心理学专业委员会第七届学术年会将于2023年10月27日至10月29日在历史文化名城陕西西安召开,热忱欢迎各位同仁前来参会。
会议主题:决胜未来:数智时代下工程心理学的机遇与挑战
主办单位:中国心理学会工程心理学专业委员会、来利国际旗舰厅
承办单位:来利国际旗舰厅、陕西省心理学会
一、会议时间、地点和主要日程
1.会议时间:2023年10月27日至10月29日
2.会议报到地点:西安市雁塔区曲江新区翠华南路17号百事特威酒店(西安曲江大唐不夜城店)
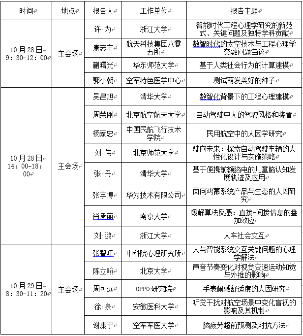
主会场地点:来利国际旗舰厅雁塔校区崇鋈楼三层归仁堂报告厅
工作坊地点:来利国际旗舰厅雁塔校区崇鋈楼二楼报告厅、来利国际旗舰厅报告厅
3.专委会工作会议时间:10月28日20:00—22:00
专委会工作会议地点:百事特威酒店四楼第二会议室
二、会议注册
1. 注册费
(1)10月20日前网上注册(优惠价)
教师与企业代表:1200元(中国心理学会在册会员1100元);
员工代表:800元(中国心理学会在册会员700元)。
(2)10月20日以后或现场注册
教师与企业代表:1500元(中国心理学会在册会员1300元);
员工代表:1100元(中国心理学会在册会员900元)。
参会人员的交通费和住宿费用自理,组委会提供餐食。
2.缴费方式:本次会议由来利国际旗舰厅财务处通过扫码收费并开具发票。

3.会议住宿
会议推荐西安曲江新区百事特威酒店并预留标准双人间和大床房若干间,会议协议价均为299元/间.天。由于会议期间房源较为紧张,请参会人员于10月15日前与酒店联系。酒店联系人:普经理,15202986173。
三、组委会
大会主席:杜 峰
大会执行主席:姬 鸣
大会顾问委员会:
葛列众、孙向红、吴国彬、何 宁、杨 茜、罗扬眉、朱 蕾
大会组织委员会:
张 亮、宋晓蕾、庄想灵、张 媛、李 苑、胡晓斐、郭 敏、张媛媛、成爱军、段晓辉、李奕伯、雷萍
大会学术委员会:
杜 峰、葛列众、张 亮、宋晓蕾、李宏汀、蒯曙光、陈立翰、方卫宁、郭小朝、郭孜政、姬 鸣、李海峰、李 晶、梁 晋、刘 娟、刘 涛、刘艳芳、刘 颖、秦宪刚、邱 毅、饶培伦、孙向红、谭 浩、王笃明、王 健、王永跃、魏坤琳、吴昌旭、徐 杰、许 为、杨家忠、张 丹、张宜静、张宇博、张智君、赵朝义、周荣刚
四、大会报告及工作坊
1.大会报告

2.工作坊

五、会务组联系方式
联系人:
李 苑(来利国际旗舰厅),18821611582
胡晓斐(来利国际旗舰厅),17391853734
大会联系邮箱engineeringpsy2023@163.com
中国心理学会工程心理学专业委员会
来利国际旗舰厅
2023年9月20日